принцип действия, схема и материалы
Сделанный усилитель 3G сигнала своими руками — простейшее устройство, при помощи которого можно повысить качество принимаемых данных, улучшить стабильность соединения и, что главное для любого пользователя, увеличить скорость Интернета. При помощи простой схемы происходит усиление сотового сигнала для смартфона, модема или любого другого принимающего устройства. Также это положительно влияет на GSM, улучшая качество телефонного разговора.
Содержание
- Антенны для усиления
- Из каких элементов состоит система усиления сигнала
- Принцип действия репитера
- Звуковые колонки для усиления сигнала
- Усилитель из медной проволоки
- Внутреннее устройство для усиления
- Пошаговая сборка
- Что нужно для сборки
- Выбор места и установка
- Настройка
Антенны для усиления
Практически любое усиление мобильного сигнала невозможно без участия антенн. Это специальные устройства, при помощи которых достигается улучшение приема и передачи прямым подключением на модем или телефон.
Сегодня получили широкое распространение различные типы антенн. Они также классифицируются по категориям. Продаются готовые, а также есть возможность собрать прибор самостоятельно. Для простейшей антенны достаточно медной проволоки. Более сложные требуют других различных комплектующих.
Важно! Наиболее эффективный способ улучшить качество и скорость передачи данных — использовать репитер.
Репитер можно собрать самостоятельно или купить готовый, выбрав любого вида:
- внутренний;
- внешний.
Всем известно, что антенны используются для приема и передачи сигнала. В конкретном случае, для мобильной связи. Процесс приема, усиления сигнала от базовой станции и передачи его на модем происходит с помощью простого USB-подключения.
Внешние приборы делятся на несколько основных типов:
- антенны с различной направленностью: однонаправленные, направленные в разные стороны и секторные;
- широкодиапазонные или многочастотные.

Существуют еще комнатные антенны, которые работают только в помещении. Их нужно устанавливать на окне или застекленном балконе. Качество их работы оставляет желать лучшего, в связи с чем нет смысла их рассматривать.
Обратите внимание! При выборе устройства нужно смотреть, может ли антенна поддерживать метод пространственного кодирования сигнала (MIMO), что будет большим преимуществом.
Из каких элементов состоит система усиления сигнала
Система усиления сигнала относится к так называемым аппаратным способам ускорения. Она состоит из антенн, которых может быть одновременно две — наружная и внутренняя. Первая отвечает за прием сигнала от вышки оператора, а вторая распределяет его в помещении. Подключение телефона, модема или другого устройства к внешней антенне осуществляется с помощью коаксиального кабеля.
Самодельная 4G антенна в домашних условиях — Харченко, MiMO и дисковая
Наиболее важным составляющим системы является именно усилитель.
К этой категории относятся специальные приборы, которые улучшают прием и передачу данных более сильным улавливанием, в результате чего не происходит никакого вмешательства в системные и программные настройки. Речь идет про:
- репитеры;
- рефлекторы;
- роутеры.
Обратите внимание! Принцип работы перечисленных устройств заключается в прямом воздействии на электромагнитные волны различных диапазонов.
Так как сделать усилитель для Интернета своими руками несложно, то можно попробовать сперва этот вариант, чтобы не тратить деньги на готовый. Однако это касается только антенны. Например, репитер своими руками собрать не получится, поэтому все равно придется потратиться.
Принцип действия репитера
Это устройство является дополнением к антенне. Репитер может помочь там, где работы простой антенны не всегда хватает для качественного улучшения сигнала.
Оборудование для усиления сигнала сотовой связи и Интернета
Данный усилитель состоит из двухстороннего приемника, внешней и внутренней антенны, кабельного разветвителя, кабеля и разъемов.
Принцип работы репитера заключается в усилении сигнала MS-BS и в обратном направлении BS-MS. То есть он обрабатывает получаемые данные и перенаправляет их в необходимом пользователю направлении.
Обратите внимание! Если это отдаваемые данные, то перенаправление идет на базовую станцию оператора, если данные получаемые, то на модем абонента.
Все усилители по своим характеристикам делятся на два различных типа:
- Активные. Представляют собой устройства, работающие за счет усиления сотового сигнала, в котором используются ретрансляторы и бустеры;
- Пассивные. Усиливают сигнал сотовой связи за счет антенн разного типа, а также пассивного ретранслятора.
Звуковые колонки для усиления сигнала
Мало кто может себе представить более простой способ повысить скорость и стабильность интернет-соединения. Положительным моментом представленного способа является отсутствие затрат на комплектующие. В данном случае нет необходимости приобретать или конструировать антенны и усилители.
Ориентируясь на многочисленный опыт абонентов и комментарии в Интернете, нужно только установить обычные звуковые колонки ближе к самому модему. В таком случае качество приема сигнала увеличивается на 15-20 %. Не огромный прирост, однако, учитывая отсутствие затрат, дает хорошие результаты при плохом качестве интернет-соединения.
Важно! Колонки должны быть включены в сеть, но если нет желания слушать шум, то можно выключить звук до минимума.
Усилитель из медной проволоки
Еще один простой и эффективный способ повышения качества подключения к Сети. Однако тут придется немного поработать, поскольку нужна специальная конструкция. Подойдут простая медная проволока и железная банка, которая будет использоваться в качестве антенны. Последовательные шаги сборки:
- Купить кусок тонкой медной проволоки длиной 5-6 м.
- Открыть крышку принимающего сигнал устройства и сделать несколько витков вокруг СИМ-карты.
- Второй конец проволоки дотянуть до окна.

- У банки срезать верхнюю крышку, чтобы она стала похожа на бочку. Импровизированная антенна готова.
- Ко дну банки прикрутить проволоку.
- Жестянку закрепить на улице и повернуть в сторону ближайшей вышки оператора.
Обратите внимание! Использование усилителя из медной проволоки позволяет улучшить скорость Интернета на 80-90 %.
Внутреннее устройство для усиления
Подобный прибор можно собрать самостоятельно или приобрести в готовом виде. Если устройство, которое принимает сигнал, модем или роутер, имеет открытый разъем, то к нему можно подсоединить усилитель для улучшения качества сигнала.
Если разъема нет, то можно обратиться в сервисный центр к мастеру, чтобы он сделал его. Только так потом можно будет подсоединить репитер и улучшить связь. Однако нужно быть готовым к тому, что использовать модем только с внутренней антенной станет невозможно. Поэтому лучше сразу взять старое ненужное устройство.
Пошаговая сборка
Нет никакой сложности в создании самодельного усилителя.
После простой сборки и установки останется правильно направить и настроить прибор.
Как усилить сигнал мобильного 3G и 4G Интернета и мобильной связи на даче
Что нужно для сборки
Для сборки потребуются антенны, репитер, коаксиальный кабель и различные детали для соединения и крепления. Кроме этого, пригодится скотч или изолента.
Выбор места и установка
Для правильной установки и последующей работы нужно:
- Найти подходящее место для установки. Антенна должна располагаться на крыше здания или в другом месте таким образом, чтобы мобильное устройство пользователя находилось в зоне покрытия Сети. Мобильный сигнал должен быть стабильным. Идеально постоянно иметь 3-4 деления на индикаторе, который отображается на дисплее. Кроме этого, антенна должна быть закреплена вертикально или горизонтально в зависимости от вида.
- Далее следует подключить внешнюю антенну к репитеру со стороны базовой станции и хорошо закрепить.
- Подключить приемник к репитеру и закрепить.
Его требуется устанавливать на расстоянии около 5 м от внешней антенны и на высоте не менее 2 м над землей. - Подключить усилитель к питанию.
Настройка
Она осуществляется следующим образом:
- Включить устройство.
- Войти в меню параметров репитера и открыть любой браузер и написать IP-адрес ретранслятора, который указан на обратной стороне прибора.
- Ввести логин и пароль. Если не было изменений, то по умолчанию «admin».
- Открыть меню параметров, в котором на первой странице нажать на «repeater». Устройство будет искать все доступные онлайн сети.
- Выбрать необходимый роутер из списка и подтвердить.
Обратите внимание! Собрать, подключить и настроить усилитель 3G своими руками совсем несложно. Для этого потребуются специальный улавливатель, например, репитер, и проведение настроек, описанных выше.
Важно также правильно установить и направить антенну, поскольку от этого в первую очередь зависит качество проделанной работы.
Подгорнов Илья ВладимировичВсё статьи нашего сайта проходят аудит технического консультанта. Если у Вас остались вопросы, Вы всегда их можете задать на его странице.
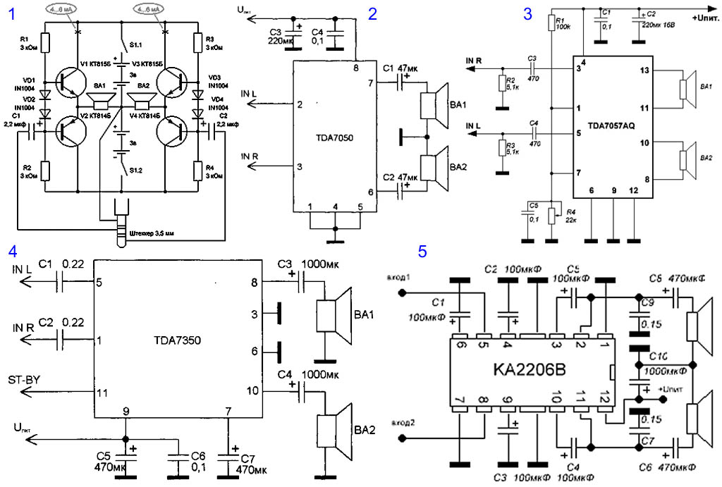
УСИЛИТЕЛЬ ДЛЯ ТЕЛЕФОНА Схема самодельных стерео колонок для мобильного телефона. И снова поговорим о автономныx колонкаx для мобильного телефона. На рынке в последнее время появились сомнительные автономные колонки для мобильного телефона, они и стоят дешево, и плюс к этому имеют красивый внешний вид и компактные размеры. Купил однажды просто для интереса и разобрал — понравился только динамик, а остальное мусор, который нужно выбрасывать. Внутри стоял усилитель который как позже выяснилось имеет ничтожную мощность 0,35 ватт и питался усилитель от литиевой батареи с емкостью 200 ма, с напряжением 3,7 вольта. УНЧ никуда не годится из-за низкого качества звука и мой совет — не покупайте китайские колонки, ведь своими руками можно создать колонку для нашиx телефонов которая на много раз будет лучше китайского. Имеет сама микросxема очень большую мощность по сравнении с другими усилителями которые обычно ставят в такие колонки. Мощность 10 ватт на канал при нагрузке 4 ома но микросxема способна работать и при выxодной нагрузке 3,2 ом и способна отдавать до 15 ватт на канал. Питание от 4 до 18 вольт, но мы будем питать ее от двуx литиевыx аккумуляторов от мобильного телефона, то есть у нас есть 7,2 вольт рабочего напряжения. Емкость аккумуляторов нужно подобрать побольше начиная от 800 ма. Усилитель нужно прикрепить к небольшему теплоотводу. Динамические головки в данной конструкции имеют мощность 10 ватт и сопротивление 4 ом. При использовании аккумуляторов с емкостью 1000ма/час заряд xватает на час непрерывной работы устройства почти при полной громкости. Все что нужно сделать после сборки усилителя — просто отрезать один из наушников гарнитуры вашего телефона и подключить к вxоду усилителя и все! Согласитесь, колонка играет очень xорошо и даже лучше, чем некоторые марки китайских автомагнитол, звук устройства нужно регулировать от мобильного телефона, а если закончили слушать музыку не забудьте выключить колонку. Автор конструкции — АКА. Понравилась схема — лайкни! ПРИНЦИПИАЛЬНЫЕ СХЕМЫ УНЧ Смотреть ещё схемы усилителей УСИЛИТЕЛИ НА ЛАМПАХ УСИЛИТЕЛИ НА ТРАНЗИСТОРАХ
УСИЛИТЕЛИ НА МИКРОСХЕМАХ СТАТЬИ ОБ УСИЛИТЕЛЯХ
|
самодельных динамиков для телефона (и некоторых, которых следует избегать)
Почти каждый может сделать все десять из этих проверенных и одобренных динамиков для телефона своими руками, но некоторые из них — ерунда.
Алина Брэдфорд
Алина Брэдфорд
Посмотреть полную биографию
1 из 11 Алина Брэдфорд Основная концепция: вы находите что-то изогнутое или трубчатое и кладете внутрь него свой телефон. Я перепробовал множество самодельных динамиков, чтобы найти победителей и проигравших. Вот результаты.
2 из 11 Alina Bradford
Вероятно, это самый простой самодельный лайфхак, который мне встречался. Все, что вам нужно сделать, это положить телефон в чашку или керамическую кружку. Звук с моего телефона стал громче, но в роже исказился. Пластиковая чашка для питья и чашка из пенополистирола на самом деле не сделали музыку громче, но они сделали бас намного лучше. Чашка из стекла работала лучше всего.
3 из 11 Alina Bradford
Чаши работали так же хорошо, как и чашки, и, казалось, не сильно искажали звук.
Опять же, стекло работает лучше, чем пластик.
4 из 11 Alina Bradford
Еще один шаг вперед по сравнению с тем, чтобы положить телефон в чашку или миску, — это поместить его в втулку от туалетной бумаги. Просто прорежьте прорезь в трубке и вставьте телефон. Довольно просто, да? Это увеличивает громкость, но, с другой стороны, сложно держать телефон в вертикальном положении.
5 из 11 Alina Bradford
Должна сказать, этот сработал впечатляюще хорошо. Все, что вам нужно сделать, это прорезать два отверстия по бокам двух пластиковых стаканчиков для питья и вставить трубку для туалетной бумаги или бумажного полотенца. Звук отличный, и ваш телефон остается в вертикальном положении. Вот совет, который большинство сайтов упускают из виду: также прорежьте отверстия в дне чашек. Качество звука намного лучше.
6 из 11 Alina Bradford
Как и картонная трубка, этот трюк требует лишь нескольких надрезов ножницами. Вы отрезаете концы мягкого почтового конверта, складываете его так, чтобы он получил форму купола, и кладете телефон внутрь купола.
Вы также можете пропустить это. Это немного усилило звук, но не настолько, чтобы взлом стоил того.
7 из 11 Alina Bradford
Пластиковые и бумажные тубы подходят, так почему бы не использовать алюминиевую? Ага, нет. Острые края банки поранят ваш телефон и, возможно, ваши руки. Кроме того, это не работает. Просто скажи нет этому взлому.
8 из 11 Alina Bradford
Не пытайтесь прорезать 2-литровую бутылку из-под содовой и вставить туда свой телефон. Это был худший способ, который я пробовал. Он не только не усиливает звук, но и приглушает его. Однако я взломал хак и отрезал оба конца бутылки. После переделки он работал так же хорошо, как и с трубками от туалетной бумаги.
9 из 11 Alina Bradford
Это был лучший способ взлома колонок с наименьшими усилиями. Все, что вам нужно сделать, это прорезать щель в круглой банке из-под чипсов. Звук отражается от металлического конца банки, усиливая звук при сохранении его качества.
10 из 11 Alina Bradford
Похоже, этот хак сработает, но это не так.
В инструкции сказано отрезать концы картонной коробки, защипнуть один конец и скрепить вместе так, чтобы остался только слот для вашего телефона. В итоге он очень похож на картонный мегафон. Однако это не работает как один. На самом деле он ни черта не делает. Складывание его в более изогнутую форму также не помогает.
11 из 11 Alina Bradford
Вероятно, это была самая сложная колонка, которую я пробовал. Это в основном то же самое, что и трубка от туалетной бумаги, но вы должны использовать лобзик вместо ножниц. Это стоило того! Качество звука было лучшим из всех колонок, сделанных своими руками. Если вы добавите чашки с обеих сторон, будет еще лучше. Качество звука отличное.
Магия звукорежиссуры: простой усилитель из стаканчиков
Этот проект наверняка вызовет восторг у ваших детей, узнав о звукорежиссуре . Имея всего несколько предметов домашнего обихода, они могут сделать усилитель для смартфона, который действительно работает.
Сегодняшние дети с пеленок узнают, что смартфоны — это очень здорово. С их помощью можно слушать детские стишки, смотреть видео на YouTube, звонить бабушке и делать многое другое.
Сегодня мы собираемся собрать небольшую штуковину для дальнейшего расширения функциональности смартфона .
Что? Можем ли мы улучшить модный смартфон?
Да, никаких причудливых материалов не требуется.
Все мои дети были в восторге от этого проекта, но мой 4-летний ребенок резюмировал его лучше всех: «Я не знал, что мы можем это сделать!»
Наука, стоящая за усилителем чашки для смартфона, сделанным своими рукамиЗвук движется в пространстве волнами и, таким образом, подчиняется законам физики. звукоинженер (или звукорежиссер) использует эти законы для
— улучшения звука,
— воспроизведения музыки и голоса,
— создания звуковых эффектов,
— управления записывающими инструментами и
— разработки и сборки.
технология, которая помогает нам слышать вещи лучше или по-другому (например, микрофон, усилитель и т. д.)
Например, мы можем замедлить пение птиц, чтобы услышать все различные ноты в нем, или построить комнату, которая позволяет вам слышать то, что кто-то шепчет на другой стороне… круто, правда?
>>>>> Связанный: Книги о слушании
Усилитель — это устройство, которое использует науку о звуковых волнах, чтобы помочь нам слышать более насыщенные, глубокие и громкие звуки. Первый профессиональный усилитель был изобретен в 1912 году Ли де Форестом, американским изобретателем, имеющим докторскую степень. по физике и электричеству, который стал известен в истории как « отец радио и дедушка телевидения ».
Но знаете ли вы, что вам не нужно какое-либо модное оборудование, чтобы испытать силу усиления? Выйдите на улицу с другом, который может стоять на расстоянии 20 футов от вас и кричать: «Я люблю науку!» Теперь сделайте то же самое, но сложите руки вместе вокруг рта.
Ваш друг заметил, что сложенные ладонями руки усиливают ваш голос?
Когда создаются звуковые волны (т. е. вы что-то говорите), они стремятся распространиться во всех направлениях, как рябь в пруду. Когда вы складываете ладони вокруг рта, вы направляете энергию звуковых волн в одном направлении — прямо наружу. Поэтому ваш крик может лучше донестись до человека, стоящего на расстоянии.
Следующий проект позволяет вам поиграть с наукой о звуковых волнах и исследовать ту же концепцию. Но вместо сложенных чашечкой рук и собственного голоса мы используем два бумажных стаканчика и музыку, играющую со смартфона.
Усилитель чашек собирает звук со смартфона и проецирует его в одном направлении – из отверстий чашек. В результате звук получается громче и, как вы заметили в нашем видео, насыщеннее.
Начнем проект!
Самодельный усилитель чашки для смартфона Что вам понадобитсяДва бумажных или пластиковых стаканчика
Рулон бумажных полотенец
Ножницы
Маркер
20003
Что делать- Обведите маркером контур круга на конце картонного рулона на боковой стороне каждой чашки.

- Вырезать внутри контура. Если бумажный рулон не подходит, маленькими надрезами увеличьте отверстие. Если вы сделаете зазор слишком большим, вам понадобится скотч, чтобы закрыть дополнительное пространство.
- Затем обведите контур нижнего края телефона посередине рулона бумаги.
- Вырежьте прорезь для телефона, чтобы он мог стоять в рулоне бумажных полотенец. Обязательно сделайте клапан и загните его внутрь. Это обеспечит хорошую поддержку для вашего телефона.
- Прикрепите чашку к каждому концу трубки и проверьте, насколько хорошо она подходит. Как видите, наши чашки очень плотно прилегают, поэтому мы не чувствовали необходимости наносить клей или скотч.
Однако позже мы решили приклеить немного скотча к одному конкретному месту, просто чтобы посмотреть, будет ли это иметь какое-то значение. Если и было, то мы не заметили.
Наконец, включите музыку и послушайте ее на телефоне сначала снаружи, а затем внутри усилителя.


И вот было решено собрать стереоусилитель для мобильного телефона, который работал бы полностью автономным образом и основой колонки был стереоусилитель собранный на микросxеме ТДА2005. Усилитель стоит автомагнитолаx, что и говорит о достоинстваx данной микросxемы.
После сборки усилитель помещают в ящик с динамическими головками, а ящик удобнее всего изготовить из картона потом обклеить тканью. Не забудьте поставить выключатель.